糖心VLOG官网在线糖心免费入口
国潮风水福门
巴洛克系列
防撬钢系列
高端定制户门
摩图拉糖心免费入口
2025新品户门
高端定制户门
无漆木门
糖心VLOG官网在线工程门
钢制入户门
钢木装甲入户门
公共区域糖心APP黄色网站
指纹锁
保险柜
关于糖心VLOG官网在线
品牌糖心VLOG官网在线
联系糖心VLOG官网在线
媒体中心
加入糖心VLOG官网在线
EN
首页
糖心VLOG官网在线精品门
精品糖心LOGO在线观看免费
巴洛克系列
防撬钢系列
摩图拉高端门
2024非标大门
高端定制户门
糖心VLOG官网在线木门
糖心VLOG官网在线工程门
钢制入户门
钢木装甲入户门
公共区域糖心APP黄色网站
指纹锁
保险柜
关于糖心VLOG官网在线
品牌糖心VLOG官网在线
联系糖心VLOG官网在线
媒体中心
加入糖心VLOG官网在线
联系糖心VLOG官网在线
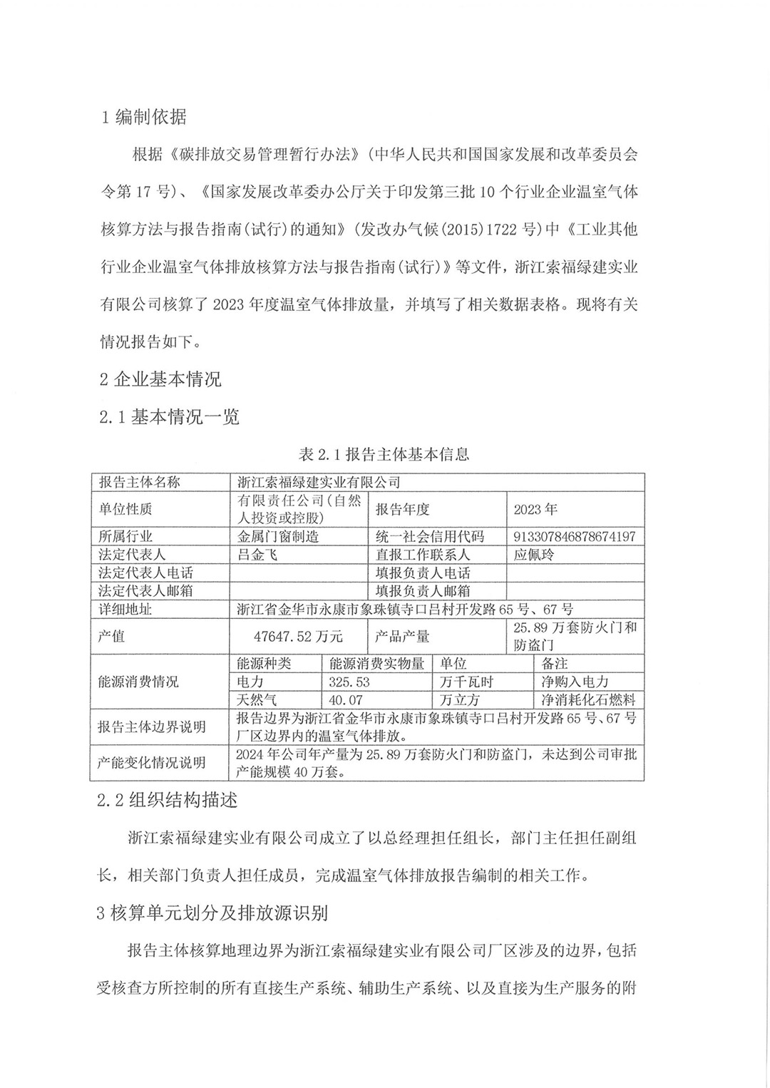
2024年糖心VLOG官网在线门业温室气体排放报告
发布时间:2025-8-12
上一篇:邂逅春日芳华 绽放女性风采 | 糖心VLOG官网在线门业工会开展“三八”妇女节趣味活动
下一篇:糖心VLOG官网在线绿建2024年度温室气体第三方核查报告
返回列表
糖心免费入口
SOFU
-
精品糖心LOGO在线观看免费
SOFU
-
摩图拉系列
SOFU
-
木门系列
关于糖心VLOG官网在线
品牌糖心VLOG官网在线
联系糖心VLOG官网在线
媒体中心
加入糖心VLOG官网在线
Copyright © 2024 浙江糖心VLOG官网在线绿建实业有限公司
浙ICP备95839809号-3
浙ICP备95839809号-4
网站地图